taptap国际客户端
微信公众号
协会概况
新闻动态
主题活动
taptap网页版怎么登陆
会员工作
专业学会
采风创作
理论评论
国际交流
taptap点点高尔夫球
青年之友
首页
>
通知公告
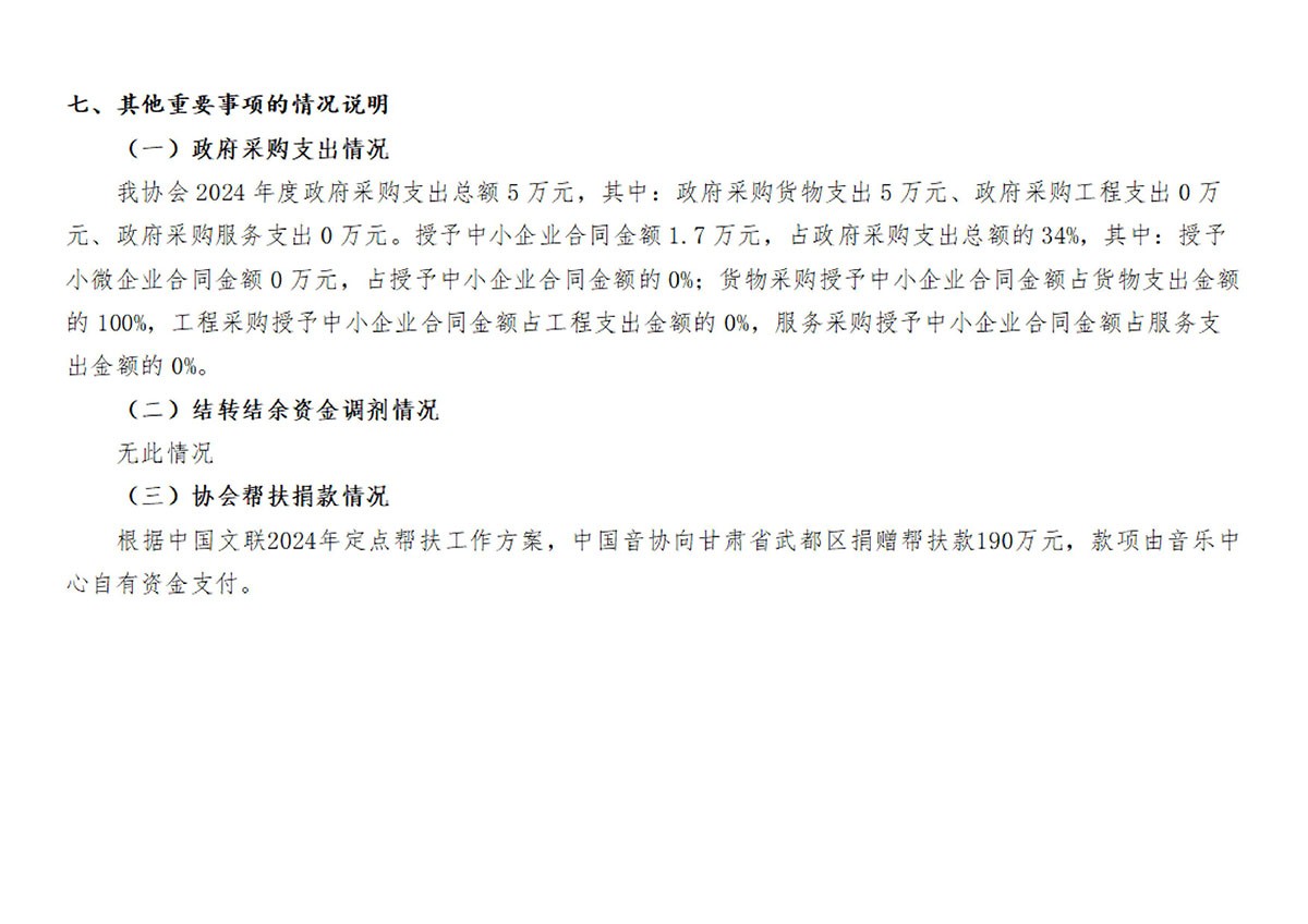
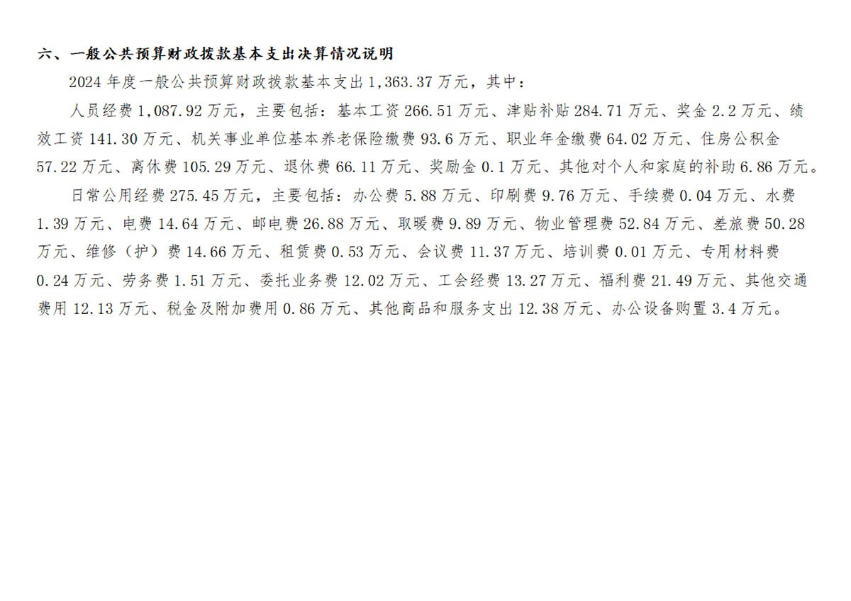
taptap国际客户端2024年度部门决算公开
来源:
时间:2025-08-26
编辑:
协会概况
新闻动态
主题活动
taptap网页版怎么登陆
会员工作
专业学会
采风创作
理论评论
国际交流
taptap点点高尔夫球
青年之友
首页
>
通知公告
taptap国际客户端2024年度部门决算公开
来源:
时间:2025-08-26
编辑:
taptap点点官方网址